Home < Scientific Library < Abstract < Stenting Left Main < 

Stenting Left Main

Original Research

JOURNAL:CBSMD

医疗机构及临床医生应如何设置与解读Hs-cTn?

CBSMD

4486

Pre-reading

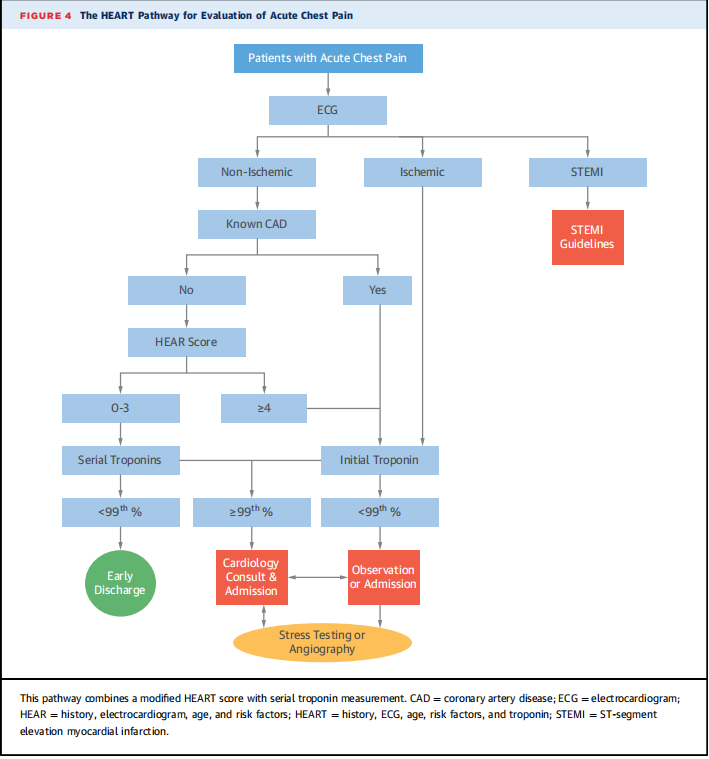
高敏肌钙蛋白I或T检测(hs-cTnI/T)已在全球推广开来, “Recommendations for Institutions Transitioning to  High-Sensitivity Troponin Testing: JACC Scientific Expert Panel”可谓hs-cTn百科全书, 从医疗机构到临床医生、从急诊到住院、从心肌梗死到排除诊断,多角度地介绍了医疗机构如何在日常临床中实现从cTn检测到hs-cTn检测的过渡,指出了该过程中所涉及的实验室、临床诊疗中的技术细节。欢迎各位专家访问CBS Scientific Library-右侧文献进一步阅览原文,以下为其中的关键点:



医疗机构实验室应如何实现从cTn检测过渡到hs-cTn检测:

1. 实验室专家应对阈值的选择做出谨慎的考量,对于肌钙蛋白而言,第99百分位作为健康人群的公认阈值上限,等于或低于此阈值会增加肌钙蛋白假阳性结果,此阈值已被纳入《第四版心肌梗死通用定义》中。

2. 敏感度

(1) hs-cTn是可实现在心肌梗死发作短时间内检测到心肌损伤的高敏指标, 相对于cTn检测,hs-cTn检测进一步优化了信噪比(signal-to-noise ratio);

(2) hs-cTn检测的高敏感度体现在男性和女性患者不同的检测阈值上;

(3) 实验室负责人对hs-cTn的选择应基于现有cTn检测仪器的类别;因缺乏足够的数据支持,现阶段不建议推行床旁hs-cTn检测(point-of-care hs-cTn);

(4) 建议一家机构不兼用hs-cTn和cTn检测,不同科室间应统一一种检测法;

(5) Hs-cTn总检测时长应控制在60分钟之内;

(6) 为方便解读检测结果,建议hs-cTnI/T的单位应设为纳克/升,如25ng/l。



临床医生应结合患者的临床表现hs-cTnI/T检测结果做出不同鉴别诊断,临床决策可参考以下建议:

(1) hs-cTn 升高所涉及的鉴别诊断;

(2) hs-cTn不同水平及其诊断可能;

(3) 使用hs-cTn在不同时间窗内的测量值进行的排除诊断;

(4) 如何将hs-cTn结合其他诊断手段明确急性胸痛患者的收治;

(5) 如何使用hs-cTn指导非介入检查;

(6) hs-cTn在不同临床科室、不同疾病中的解读。